1. Introduction of Systems Analysis Database Design Assignment
The Haunted Manor Hotel that was bought by Gwen and Owain in 2022 has become one of the kind venues that offers wedding services, conferences, and the wedding receptions, and other themed parties, Halloween events among others. This seasonally open, 30-room country house hotel in Wales has been clever in marketing and developing its theme of things that go bump in the night. Yet, the hotel’s expansion and customer base enhanced a number of operational problems that required efficient systems analysis and design.
There are presently several significant problems in the hotel that affect operational productivity and the guests’ experiences. These include:
- Inefficient Room Management: The current system of booking does not give an adequate solution as to where guests want to stay as it causes room doublers and manual intervention.
- Fragmented Food Service Operations: The nature of orders is also a problem in the kitchen because they are coming from restaurant floor, bar and room service departments and at the moment, it is inappropriately managed using a paper based system.
- Unstructured Housekeeping Management: They do not have a clear way of tracking and coordinating room servicing and cleaning, particularly because of the operation of manual handwritten lists by receptionists.
- Limited Online Presence: Inability of the hotel to conduct online booking directly with their website also leads to delays in reconfirmation of the book and more workload on the personnel.
The purpose of this analysis is to determine and describe system requirements and explore possible lifecycle solutions to the above-stated operational challenges, as well as highlighting the significance of end user participation in the formulation of a shared solution.
2. Analysis
2.1 Use Case Diagram

Figure 1: Use Case Diagram
The Use Case diagram for The Haunted Manor Hotel System identifies seven main actors and eight major Use Cases within the context of the boundary. The actors are the Guests and the staff in the organization, where staff includes Receptionist, Kitchen Staff, Housekeeping, Management, Bar Staff, Restaurant Staff etc Each of the actors will use the system in a different way and the possibilities are defined by their jobs. This role interacts with several use cases that include: Make Room Reservation, Process Check-in/ Check out, Manage Room Service, and Book Events/Weddings. This goes further to show that the receptionist plays a middleman between the guests and the organizational structure, on one hand, and the broader organizational structure on the other hand. To the external guests for instance, they can make bookings for the rooms, order for meals, and even book events like wedding ceremonies mostly through a receptionist.
The food service operations are represented through the “Process Food Orders” use case, which includes Kitchen Staff as the main actor as well as Bar and Restaurant Staff which enter the orders in the system. This shows the fact that food service management is not a centralization process but rather takes a participatory approach within the hotel. Similar to Management, Kitchen Staff is also involved in the “Manage Inventory”, use case. Housekeeping has a well-defined mode of interaction with the system, which happens through the ‘Clean Rooms’ use case, which is crucial for making sure that rooms are always ready and that the hotel maintains high standards. Here, management seen as a supervisory actor mainly communicates with two use cases: “Manage Inventory” for controlling resources and “Generate Reports” for analysing the business performance and making the right decisions. On this diagram, we can easily see how the system is able to connect all operations in the hotel, including front-line services, administrative work, and with specific roles described for each employee. The scenario also shows how share of most use cases proves cooperation of departments while preserving separate working environments for each position.
Struggling with deadlines? Turn to New Assignment Help for reliable Best Assignment Help that takes the pressure off and boosts your academic success.
2.2 Activity Diagram

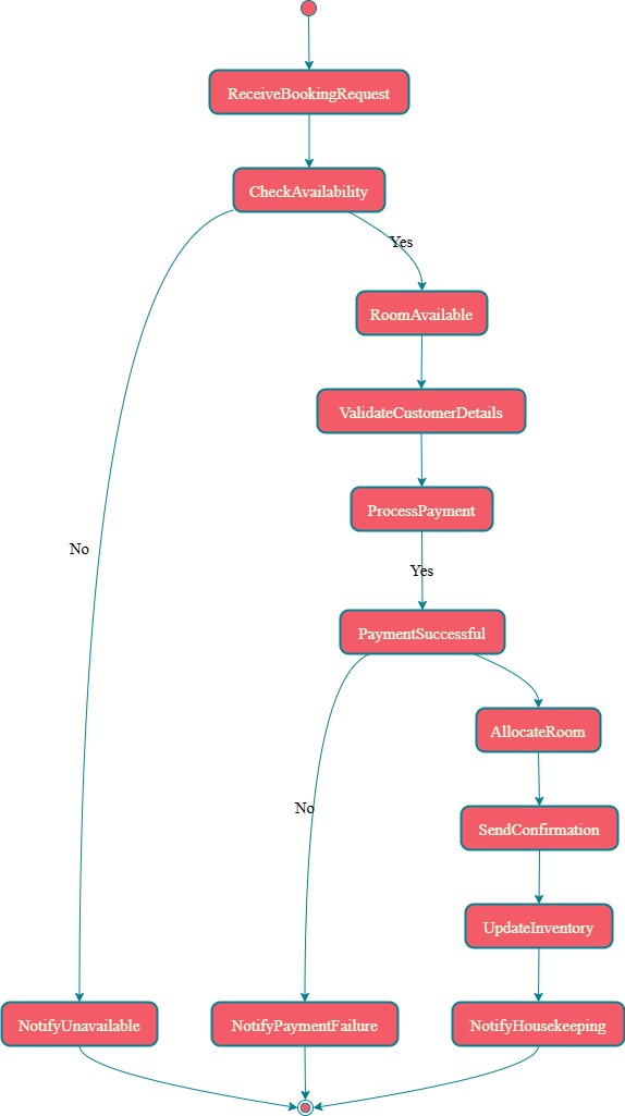
Figure 2: Activity Diagram
Activity diagram illustrates the order of the process of room booking in The Haunted Manor Hotel from the time that a customer asks for a room and ends up with room preparation. The first step in the process is when a booking request is made to the system following this an availability check is done on the required dates. At this stage, the flow touches its first decision point; if no rooms or particular type of rooms are available, the system will follow a very basic flow of informing the customer that the room you sought is not available and ending there. However, if a room is available, the process proceeds according to the main-successful path determined during simulation. Upon confirmation of the rooms available, the system continues to check the customer details are valid. This step then brings the users to the payment processing stage, which actually marks another important decision maker in the flow. The payment process can have two results if payment is not made, the system sends a message to the customer that the payment was not successful and the process is over. After successful payment, the appropriate room is assigned to the client.
After payment confirmation and room assignment, the system produces and delivers a booking receipt to the customer. There is then a final process that is automated which includes, flushing the room inventory system and notifying the housekeeping department. The housekeeping notification creates means to plan on the room preparation optimally while the inventory update keeps records of the number of rooms open for future bookings. That is why such activities as the development of the third-party markets and cooperation with new partners are performed as the last actions in the process. This activity diagram clearly shows how the system processes a successful booking as well as an unsuccessful one by directing the sequence with several decision points. It highlights how most of the processes occur and how some of the complex operations such as system update and passing of information across departments are done especially in the last stages of order processing, stock control and housekeeping. This simple flow from the initial request until the preparation of the room can create a good imprint about the hotel’s booking process.
2.3 Textual Description
| Use Case Name | Process Food Orders |
| Description | Responsible for the taking, preparing, and delivering of food orders from different points of purchase to include restaurant, bar and room service. |
| Actors | Kitchen Staff (primary), Restaurant Staff, Bar Staff |
| Pre-conditions | Kitchen is operational Employees interactively sign onto their specific operational desk. Menu items are available |
| Post-conditions | The order is accepted and sent to the correct area. Transaction is recorded as done at system Inventory is updated |
| Main Success Scenario | 1. When taking an order from the customer, a particular staff member is assigned to assume responsibility of taking the order. 2. Mentioned the work of recording the customers’ order by the staff member. 3. In restaurants order is conveyed through physically to the specific kitchen. 4. Call Centre employees acknowledge the order as received by the kitchen crew 5. Kitchen prepares the order 6. Kitchen informs the right personnel for pickup. 7. Staff delivers order to customer 8. Payment is processed (if required) |
| Alternate Flows | Order modification request before preparation Item unavailability requiring menu substitution Special dietary requirements requiring modification Order cancellation When the guest is not around to receive the items, room service delivery comes in. |
3. Requirements
3.1 Functional Requirements
Room Booking Management
- FR1: The system shall enable staff to make bookings, alter bookings and cancel them in regard to the rooms.
- FR2: The system shall allow for online reservation to be made through the hotels website
- FR3: As has been noted the system shall be required to provide an availability check of rooms upon requested dates.
- FR4: The system shall ensure that a number of rooms cannot be rented to two or more clients at the same time.
- FR5: The system shall ascertain the correct discount for representatives of the event (Suraya and Sholeh, 2022).
- FR6: From the system, the booking confirmations shall be produced in an auto manner.
Food Service Management
- FR7: The system shall receive orders from restaurant, bar and room service outlets
- FR8: The system shall record order status from the time and point it arrives with the business to the time and point it is delivered to the customer.
- FR9: The system shall also have an electronic menu with information about the availability of every product in the system.
- FR10: The system shall be able to forward orders to the right kitchen stations (Besta et al. 2023).
- FR11: Accumulated charges for the room, analyzed for orders shall also be done by the system.
Housekeeping Management
- FR12: The system shall produce the figures of cleaning frequency for each day of the week
- FR13: The system shall have the features of room availability, room occupancy, rooms that require cleaning and rooms that are available for occupancy.
- FR14: The system shall also capture all the details that are related to room inspection outcome (Brdjanin et al. 2022).
- FR15: This system shall sort the rooms based on check in/check out basis
Event Management
- FR16: The system shall also be responsible for managing weddings and corporate event booking.
- FR17: The system shall indicate the availability or otherwise of an event room
- FR18: The system shall store and control all the requirements and services that are related to an event (Jin et al. 2025).
- FR19: The system shall ensure that staffing of staff for events is well organized
Inventory Management
- FR20: The system shall monitor availability status of all consumable inventory.
- FR21: The system shall be such that it creates purchase orders on its own.
- FR22: Within this system there shall be supplier information and orders (Aydin et al. 2025).
- FR23: The system shall keep record of costs of all purchase
3.2 Non-Functional Requirements
Performance
- NFR1: The system shall be able to process the booking request in less than 3 seconds
- NFR2: The system shall be able to accommodate, at the very minimum, 100 users at the same time (Tian et al. 2023).
- NFR3: During operation, the system shall be available 99.9% of the time.
Security
- NFR4: All the customer data shall be encrypted through the system
- NFR5: The system shall for all staff access keep on demanding user authentication (Perera et al. 2022).
- NFR6: The system shall also have audit trails of all transactions which the system processes.
Usability
- NFR7: The system shall feature a simple front end that users should be able to learn quickly on their own
- NFR8: The system shall also be used and hosted in both PC and Mobile platforms (Chen et al. 2021).
- NFR9: The system shall contain English and Welsh languages interpreting on the interface of the system.
Reliability
- NFR10: The system shall do daily automatically backups
- NFR11: It means that the data kept within each of the modules of the system shall be consistent (Naghavi et al. 2024).
- NFR12: Critical operations of the system shall have provisions for carrying out activities in offline mode.
3.3 User Stories
Room Booking Management
“To do my job as a receptionist, I must immediately see all rooms and where they are, so as to always know where to book guests in, and ensure that no two guests are booked in the same room.” (Supports FR1, FR3, FR4)
Food Service Management
“As kitchen staff, I should be receiving orders electronically while there should be signifiers of its origin and other special instructions so as to be able to prepare and fulfill the supermarket orders correctly.” (Supports FR7, FR8, FR10)
Housekeeping Management
“Whenever guests check in or out and their status, as a housekeeping supervisor I should be able to receive cleaning schedules that have been generated automatically to help me mobilise personnel and ensure that the rooms are as they should be whenever.” (Supports FR12, FR13, FR15)
3.4 MoSCoW Analysis
# System Requirements - MoSCoW Prioritization
| Priority | Requirements |
|---|---|
| MUST | FR1: The system shall enable staff to make bookings, alter bookings and cancel them in regard to the rooms. FR3: As has been noted the system shall be required to provide an availability check of rooms upon requested dates. FR4: The system shall ensure that a number of rooms cannot be rented to two or more clients at the same time. FR7: The system shall receive orders from restaurant, bar and room service outlets. FR12: The system shall produce the figures of cleaning frequency for each day of the week. FR13: The system shall have the features of room availability, room occupancy, rooms that require cleaning and rooms that are available for occupancy. FR16: The system shall also be responsible for managing weddings and corporate event booking. FR17: The system shall indicate the availability or otherwise of an event room. FR20: The system shall monitor availability status of all consumable inventory. NFR4: All the customer data shall be encrypted through the system. NFR5: The system shall for all staff access keep on demanding user authentication. NFR10: The system shall do daily automatic backups (Sharrow et al. 2022). NFR11: It means that the data kept within each of the modules of the system shall be consistent. |
| SHOULD | FR2: The system shall allow for online reservation to be made through the hotels website. FR6: From the system, the booking confirmations shall be produced in an auto manner. FR8: The system shall record order status from the time and point it arrives with the business to the time and point it is delivered to the customer. FR10: The system shall be able to forward orders to the right kitchen stations. FR11: Accumulated charges for the room, analyzed for orders shall also be done by the system. FR15: This system shall sort the rooms based on check in/check out basis. FR18: The system shall store and control all the requirements and services that are related to an event. FR21: The system shall be such that it creates purchase orders on its own. NFR1: The system shall be able to process the booking request in less than 3 seconds. NFR6: The system shall also have audit trails of all transactions which the system processes. NFR7: The system shall feature a simple front end that users should be able to learn quickly on their own (Ohuma et al. 2023). NFR8: The system shall also be used and hosted in both PC and Mobile platforms. |
| COULD | FR5: The system shall ascertain correct discount for representatives of the event. FR9: The system shall also have an electronic menu with information about the availability of every product in the system. FR14: The system shall also capture all the details that are related to the room inspection outcome. FR19: The system shall ensure that staffing of staff for events is well organized. FR22: Within this system there shall be supplier information and orders. NFR2: The system shall be able to accommodate, at the very minimum, 100 users at the same time. NFR9: The system shall contain English and Welsh languages interpreting on the interface of the system (Mestrovic et al. 2022). NFR12: Critical operations of the system shall have provisions for carrying out activities in offline mode. |
| WON'T | FR23: The system shall keep record of costs of all purchase. NFR3: During operation, the system shall be available 99.9% of the time. |
4. Lifecycle Options
Regarding system development of The Haunted Manor Hotel, it is advisable to consider two main software development life cycles: Agile Scrum and Incremental Development. When it comes to choosing the right approach to project management for this particular hotel, the Agile Scrum methodology would be most appropriate since it is always adjusted in accordance with the needs of a particular business, and requires feedback from multiple sources at all times. As a result of using Agile Scrum which embraces the concept of an iterative SDLC, changes to the current business requirements can be executed continually and at the same time, the delivery of working software is constant (Marques et al., 2023). This would especially prove helpful to The Haunted Manor Hotel since different departments could begin utilizing functional modules whilst others remained in the making.
The other model that can be applied to this project is the Incremental Development model. It is noteworthy that this approach enables the authors to build and release new system components incrementally while the prior component is already in operation and introduces new functionality to the running system (Gupta et al., 2021). This could be especially advantageous for The Haunted Manor Hotel as it would allow keeping existing operations, such as customer management, while focusing on developing the most important modules, like room booking and management of orders to the kitchen.
Nevertheless, the Agile Scrum seems more appropriate to be implemented in this particular project. Organizations adopting better management systems increased their user satisfaction rates by a whopping 40% in the hotels in which Agile methodologies were used rather than traditional methods (López‐Gamero et al., 2023). The fact that the framework implies constant stakeholder feedback and adaptation would make it difficult for the system to depart significantly from the needs of each department whilst at the same time applying them in a format that maintains cohesion across the operation. Further, considering current operations, the short sprint cycles would enable the identification and addressing of impediments fast enough.
5. The Role of the User
Organizational users should be involved in the system development process throughout fully and especially for a compound hospitality system such as The Haunted Manor Hotel. Based on the same source, it is twice as effective when users are involved in the development process compared with a situation where they are not involved at all (Lalmas et al., 2022). This is particularly relevant to The Haunted Manor Hotel to ensure different users (receptionist, chefs, cleaners, and managers), with different tasks and a different approach to work, are correctly modelled and integrated into the system.
Effective user communication ensures that possible problems are reported when they are still easy to fix, and use of the developed system is enhanced. For The Haunted Manor Hotel this translates into daily involvement of staff members from different structural levels and areas in the identification of requirements, testing and feedback on prototypes (Gemino et al., 2021). This way we are certain to deliver a system that shall optimally address the present system challenges and at the same time be easy to use by everyone in the staff.
Specifically, user involvement should go beyond the identification of requirements. Effective feedback sessions, different types of usability tests and special company and/or IT department training workshops are great necessities for successful system implementation. Firms that are able to engage users consistently throughout the development cycle enjoy 60% higher usage of the developed system and 45% lower costs of training the users (Bitrián et al., 2021). For The Haunted Manor Hotel it entails the creation of a communication approach between the development team and chiefs of the various departments to make sure that the system develops in consistency with user requirements.
6. References
Journals
- Aydin, O., Celik, M., Bicen, S. and Bayer, D., 2022. Systematic analysis of multi-source inspection database via Ship Smart Audit System. Transactions on Maritime Science, 11(02), pp.4-4.
- Link: https://doi.org/10.7225/toms.v11.n02.w01
- Besta, M., Gerstenberger, R., Peter, E., Fischer, M., Podstawski, M., Barthels, C., Alonso, G. and Hoefler, T., 2023. Demystifying graph databases: Analysis and taxonomy of data organization, system designs, and graph queries. ACM Computing Surveys, 56(2), pp.1-40.
- Link: http://dx.doi.org/10.48550/arXiv.1910.09017
- Bitrián, P., Buil, I. and Catalán, S., 2021. Enhancing user engagement: The role of gamification in mobile apps. Journal of Business Research, 132, pp.170-185.
- Link: https://doi.org/10.1016/j.jbusres.2021.04.028
- Brdjanin, D., Grumic, M., Banjac, G., Miscevic, M., Dujlovic, I., Kelec, A., Obradovic, N., Banjac, D., Volas, D. and Maric, S., 2022, September. Towards an online multilingual tool for automated conceptual database design. In International Symposium on Intelligent and Distributed Computing (pp. 144-153). Cham: Springer International Publishing.
- Link: https://doi.org/10.1007/978-3-031-29104-3_16
- Chen, C., Li, C., Reniers, G. and Yang, F., 2021. Safety and security of oil and gas pipeline transportation: A systematic analysis of research trends and future needs using WoS. Journal of Cleaner Production, 279, p.123583.
- Link: https://doi.org/10.1016/j.jclepro.2020.123583
- Gemino, A., Horner Reich, B. and Serrador, P.M., 2021. Agile, traditional, and hybrid approaches to project success: is hybrid a poor second choice?. Project management journal, 52(2), pp.161-175.
- Link: https://doi.org/10.1177/8756972820973082
- Gupta, A.K., Pachauri, R.K., Maity, T., Chauhan, Y.K., Mahela, O.P., Khan, B. and Gupta, P.K., 2021. Effect of various incremental conductance MPPT methods on the charging of battery load feed by solar panel. Ieee Access, 9, pp.90977-90988.
- Link: http://dx.doi.org/10.1109/ACCESS.2021.3091502
- Jin, S., Plikus, M.V. and Nie, Q., 2025. CellChat for systematic analysis of cell–cell communication from single-cell transcriptomics. Nature Protocols, 20(1), pp.180-219.
- Link: https://doi.org/10.1038/s41596-024-01045-4
- Lalmas, M., O'Brien, H. and Yom-Tov, E., 2022. Measuring user engagement. Springer Nature.
- Link: https://doi.org/10.2200/S00605ED1V01Y201410ICR038
- López‐Gamero, M.D., Molina‐Azorín, J.F., Pereira‐Moliner, J. and Pertusa‐Ortega, E.M., 2023. Agility, innovation, environmental management and competitiveness in the hotel industry. Corporate Social Responsibility and Environmental Management, 30(2), pp.548-562.
- Link: http://dx.doi.org/10.1002/csr.2373
- Marques, J.A.L., Morais, J.J.B.D.R., Alves, J. and Gonçalves, M., 2023. Effectiveness analysis of waterfall and agile project management methodologies–a case study from Macau's construction industry. Revista gestão em análise, 12(1), pp.23-38.
- Link: https://doi.org/10.12662/2359-618xregea.v12i1.p23-38.2023
- Mestrovic, T., Aguilar, G.R., Swetschinski, L.R., Ikuta, K.S., Gray, A.P., Weaver, N.D., Han, C., Wool, E.E., Hayoon, A.G., Hay, S.I. and Dolecek, C., 2022. The burden of bacterial antimicrobial resistance in the WHO European region in 2019: a cross-country systematic analysis. The Lancet Public Health, 7(11), pp.e897-e913.
- Link: https://doi.org/10.1016/s2468-2667(22)00225-0
- Naghavi, M., Vollset, S.E., Ikuta, K.S., Swetschinski, L.R., Gray, A.P., Wool, E.E., Aguilar, G.R., Mestrovic, T., Smith, G., Han, C. and Hsu, R.L., 2024. Global burden of bacterial antimicrobial resistance 1990–2021: a systematic analysis with forecasts to 2050. The Lancet, 404(10459), pp.1199-1226.
- Link: https://doi.org/10.1016/s0140-6736(24)01867-1
- Ohuma, E.O., Moller, A.B., Bradley, E., Chakwera, S., Hussain-Alkhateeb, L., Lewin, A., Okwaraji, Y.B., Mahanani, W.R., Johansson, E.W., Lavin, T. and Fernandez, D.E., 2023. National, regional, and global estimates of preterm birth in 2020, with trends from 2010: a systematic analysis. The Lancet, 402(10409), pp.1261-1271.
- Link: https://doi.org/10.1016/s0140-6736(23)00878-4
- Perera, R.M., Oetomo, B., Rubinstein, B.I. and Borovica-Gajic, R., 2022. HMAB: self-driving hierarchy of bandits for integrated physical database design tuning. Proceedings of the VLDB Endowment, 16(2), pp.216-229.
- Link: https://doi.org/10.14778/3565816.3565824
- Sharrow, D., Hug, L., You, D., Alkema, L., Black, R., Cousens, S., Croft, T., Gaigbe-Togbe, V., Gerland, P., Guillot, M. and Hill, K., 2022. Global, regional, and national trends in under-5 mortality between 1990 and 2019 with scenario-based projections until 2030: a systematic analysis by the UN Inter-agency Group for Child Mortality Estimation. The Lancet Global Health, 10(2), pp.e195-e206.
- Link: https://doi.org/10.1016/s2214-109x(21)00515-5
- Suraya, S. and Sholeh, M., 2022. Designing and implementing a database for thesis data management by using the python Flask Framework. International Journal of Engineering, Science and Information Technology, 2(1), pp.9-14.
- Link: http://dx.doi.org/10.52088/ijesty.v2i1.197
- Tian, J., Zhang, D., Yao, X., Huang, Y. and Lu, Q., 2023. Global epidemiology of systemic lupus erythematosus: a comprehensive systematic analysis and modelling study. Annals of the rheumatic diseases, 82(3), pp.351-356.
- Link: https://doi.org/10.1136/ard-2022-223035