Introduction - Taxi Booking System Development Report Assignment Sample
This report describes the development of a Taxi Booking System Software Development module. The main purpose of the system is to enable booking for customers, assign trips to drivers, and allow the administrator to manage the entire system. The system provides the following essential functionalities: customer registration, trip booking, assignment of trips to drivers, and viewing trip details. A graphical user interface was also added to the system using Tkinter, making the system much more user-friendly. This report describes the design of the system, implementation, challenges, and testing procedures of the system to produce a fully functional application that meets the requirements of the project.
Requirements Analysis
The assignment of the Taxi Booking System involved detailed requirements for the functionalities of customers, drivers, and administrators. The customer functions should include the ability to register with personal details, book trips and manage bookings by viewing or cancelling. Driver functions should include a login so that drivers can view trips assigned to them. Finally, the administrator functions involved assignment of drivers to bookings for customers in a manner that no two bookings with the same driver overlapped (Evans et al., 2024). This application core functionality included managing customer data, booking details, and driver assignments. The system should be able to handle all the data operations by simple text files simulating a very basic database structure. The inclusion of a GUI was optional but highly recommended to enhance the interactivity of the system. The project also called for a demonstration of software testing, where various test cases had to be executed to verify the correctness of the system.
System Design
The system was designed using an MVC architecture to meet functional requirements. This design pattern led to a clean separation between the user interface, the business logic, and the data management layers-this property makes it easier to maintain and scale. The Model component of the system deals with all data-related operations, including reading from and writing to text files (Asaithambi et al, 2023). These files are used for storing customer registration details, booking information, and driver assignments. The View component is the graphical user interface created using Tkinter. The interface makes it easy for the users to interact with the system, and input fields available for booking trips, registration of customers, and assignment of drivers (Ismail and Ahmed, 2024). The controller acts as an intermediary where it processes user inputs validates them, performs all needed computations, such as a fare calculation, and accordingly, updates the model and the view. The design ensured data persistence. It used text files as a means of storing customer information, booking details, and driver assignments. When the system shut down and restarted, it reloaded its data to ensure information about users was not lost. To illustrate the nature of the system and its interacting elements, several diagrams were drawn.

Figure 1: Use case Diagram
A use case diagram illustrates the possible interactions among customers, drivers, and administrators. Here, each role is able to engage with the system for example, booking trips for customers and allocating drivers by administrators.

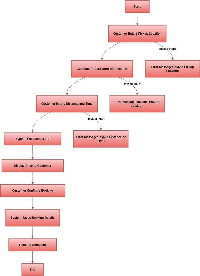
Figure 2: Activity Diagram Customer Booking a Trip
An activity diagram was also drawn to exhibit the operations flow when a customer books a trip. This flowchart shows the process of creating a booking from inputting details to calculating the fare and saving the booking.
Implementation
The Taxi Booking System is developed with Python's Tkinter library for GUI and the os library for file-related operations. The system has many important functionalities toward effective management of taxi service. Customer Enrollment lets users enroll by entering , address, phone number, and email address. The system validates the input to ensure that all fields are filled correctly, and if a field is missing or entered incorrectly, it prompts the user with an error message to correct the entry (Hardy et al., 2024). Once valid data is entered, it is saved in a text file for easy retrieval and future updates. The Booking a Trip feature allows customers to input their pickup and drop-off locations, an estimate of the distance and time for the trip. Using all this information, the system uses a formula that calculates a base fare, cost per kilometer, and cost per minute to determine a price (Lai et al., 2023). Booking details such as the price are then written to a booking file so that they can be retrieved later. This ensures that all reservations are persisted. The Driver Assignment allows administrators to assign drivers to a trip after logging into the system. The system checks trip times so that there is no overlap for the same driver's booking, thus preventing double booking or scheduling conflicts, making sure that the drivers are scheduled efficiently and eliminating the possibility of errors. File Handling: All the information of the customers, the booking details, and the driver assigned are saved in text files. The files open in append mode so that nothing is overwritten by new information. Simple text files have been used in order to simulate a primitive database; thus, system data may be managed appropriately (Arnold, 2024). Finally, it has strong Error Handling mechanisms to ensure that the system continues smoothly even in the event of unexpected input or system failure. Thus, if a user inputs some invalid value for distance or time, the system detects the error and asks for the correction of the same input. If there's an error while saving data in a file, the system displays an error message and stops further actions to protect the integrity of data.
Challenges and Solutions
Some of the issues that came about when developing the Taxi Booking System were quite tough. Input validation became a critical one; this is because some clients are supposed to input numeric values concerning their distances and times of trips. For this, try-except blocks were created so as to catch the error so that the client may retry inputting a value again. File operations also posed a challenge as new data was added without overwriting existing records. The file operations have been implemented to append new information and not overwrite it. Also, sufficient error-handles were in place so that the system did not crash or hang if files could not be read or written. Another critical challenge was to avoid double-booking drivers on the same trip. To address this, a conflict-checking mechanism was implemented, where scheduled times for each booking were verified before a driver was assigned to ensure no overlaps existed and each booking had been processed appropriately (Singh et al, 2021). The choice to include a graphical user interface (GUI) added complexity to the project. While not required, use of Tkinter was a readily integratable solution that made the system much easier for users to use. The design of the GUI was simple and intuitive, contributing both to an overall pleasant user experience and the beauty of its presentation as well as usability.
Testing
Testing was critical in ensuring that the system is correct and reliable. Customer Registration has been tested for missing or invalid input to accept only valid data. The Trip Booking module has been validated by trying different distances and times so that proper fare calculations could be obtained, including the edge cases of zero distance or time, which resulted in proper error messages (Verma et al., 2022). Driver Assignment has been tested such that drivers were correctly assigned and no scheduling conflict occurred. Lastly, GUI Testing made sure the interface was user-friendly, and all the buttons and input fields were as expected. The system provided the right error messages and reacted accordingly to the users' actions.
Improvements and Future Work
Although the Taxi Booking System addresses the core requirements of the assignment and provides a functional solution for the management of bookings, there are several areas in which the system could be significantly improved to make it more scalable, user friendly, and functional (HP and KHUSHI, 2023). This section discusses these areas of improvement and makes suggestions for potential future work on the evolution of the system into a more robust, scalable, and user-friendly application.
Data Storage Enhancement
The current system uses text files for data storage, which might be sufficient for this small implementation but is certainly not sufficient for a production-level application. Text files have limitations when it comes to scalability, data integrity, and efficiency, especially with a high number of customers, bookings, and drivers (Lau et al, 2024). There is a potential for data corruption if the system suddenly shuts down or encounters an error during a write operation to the data file. Also, retrieving, updating, or deleting any record from the text files grows to be too slow when the volume of data keeps increasing.
Running out of time for your assignments? Let Assignment Help UK save the day! Our skilled writers craft original, well-researched content that guarantees academic excellence.
Driver Module Enhancements
The current driver module is very rudimentary, as it lets the drivers only view the assigned trips. However, this module can be further extended to enhance the driver experience and operational efficiency. Driver login functionality is a key enhancement. This ensures that drivers have a personal experience, where they will only be able to view their assigned trips, view the details of the trips, and track their progress. Currently, all drivers can access potentially the same data, which is a problem for a real-world system where the driver should only see their own schedule. If one were to implement a login system, then each driver would have his or her own unique identifiers, such as a user or driver ID and password, and the system could check them before allowing access to their respective trips (Herten et al., 2024). This would block unauthorized access to other drivers' trip details, thus securing their data and privacy. Additionally, the interface in the driver application may have the feature to enable completion of trips after completing any ride. This will present administrators with a better perspective of which trips have completed and which are still outstanding. It will also let drivers keep track of what they have completed and show them a history of trip completions for reporting or tax purposes, among others. Another great use of this app for drivers would be the ability to see past trips, including pickup locations, drop locations, fare amount, and time to complete. It helps drivers keep track of their work but will enable them to provide better service based on past performances.
Customer Module Enhancements
Even though this system allows customers to make bookings and register for, there is still so much to be improved to accommodate bookings handling in such a system. Indeed the functionality for customers to view as well as cancel their bookings needs to be availed. In this particular system's current implementation, once made the booking cannot be modified, let alone canceled, just because a customer has been placed with a booking on an imagined taxi service. Customers must sometimes modify or cancel their travel plans due to reasons such as the altering of schedules or trip cancellation. The system would add a booking management feature for customers to view a list of their upcoming trips and cancel any bookings they no longer need (Alsadie, 2024). The system would need to verify that the cancellation request is valid, i.e., the booking is not already completed or too close to the pickup time. The system would also add the ability for customers to reschedule trips. One such improvement would be to provide trip updates in real-time to customers. For example, it can be made so that when the driver is coming or the driver has reached the pickup point, customers will be notified about this. Such updates may be given via SMS and e-mail notifications, or it could employ the use of push notifications by integrating it with a mobile application. These changes would enhance communication in such a way that the interaction between the customer and the service provider becomes effortless.
Conclusion
The Taxi Booking System developed in this project fulfills all the requirements stated and provides the core functionalities of the system to customers, drivers, and administrators. The design is based on the MVC pattern, which ensures clean separation between the components of the system. The implementation used Python's file handling capabilities and Tkinter for GUI development. All the challenges have been addressed, and the system works well, efficiently, and effectively. Testing has validated the correctness of the system operations, and the project can be a good basis for further enhancement. This system meets the objectives of the assignment while providing a basis for possible future improvements.
Reference List
Journals
- Evans, M.L., Bergsma, J., Merkys, A., Andersen, C.W., Andersson, O.B., Beltrán, D., Blokhin, E., Boland, T.M., Balderas, R.C., Choudhary, K. and Díaz, A.D., 2024. Developments and applications of the OPTIMADE API for materials discovery, design, and data exchange. Digital Discovery, 3(8), pp.1509-1533.
- Ismail, M. and Ahmed, R., 2024. A Comprehensive Review of Cloud-Based Lithium-Ion Battery Management Systems for Electric Vehicle Applications. IEEE Access.
- Asaithambi, S.P.R., Venkatraman, R. and Venkatraman, S., 2023. A thematic travel recommendation system using an augmented big data analytical model. Technologies, 11(1), p.28.
- Lai, T., Shi, Y., Du, Z., Wu, J., Fu, K., Dou, Y. and Wang, Z., 2023. Psy-llm: Scaling up global mental health psychological services with ai-based large language models. arXiv preprint arXiv:2307.11991.
- Hardy, T., Palmintier, B., Top, P., Krishnamurthy, D. and Fuller, J., 2024. HELICS: A Co-Simulation Framework for Scalable Multi-Domain Modeling and Analysis. IEEE Access.
- Arnold, C.I.K.U.R.U., 2024. DESIGN AND IMPLEMENTATION OF IoT-BASED CAR PARKING MANAGEMENT SYSTEMS IN URBAN AREAS (Doctoral dissertation, ULK).
- Singh, J., Singh, P. and Gill, S.S., 2021. Fog computing: A taxonomy, systematic review, current trends and research challenges. Journal of Parallel and Distributed Computing, 157, pp.56-85.
- Verma, A., Bhattacharya, P., Madhani, N., Trivedi, C., Bhushan, B., Tanwar, S., Sharma, G., Bokoro, P.N. and Sharma, R., 2022. Blockchain for industry 5.0: Vision, opportunities, key enablers, and future directions. Ieee Access, 10, pp.69160-69199.
- HP, P. and KHUSHI, C.V., 2023. Vehicle Parking Management System.
- Lau, Y.M., Koh, C.M. and Jiang, L., 2024, April. Teaching Software Development for Real-World Problems using a Microservice-Based Collaborative Problem-Solving Approach. In Proceedings of the 46th International Conference on Software Engineering: Software Engineering Education and Training (pp. 22-33).
- Herten, A., Achilles, S., Alvarez, D., Badwaik, J., Behle, E., Bode, M., Breuer, T., Caviedes-Voullième, D., Cherti, M., Dabah, A. and Sayed, S.E., 2024. Application-driven exascale: The JUPITER benchmark suite. arXiv preprint arXiv:2408.17211.
- Alsadie, D., 2024. Artificial Intelligence Techniques for Securing Fog Computing Environments: Trends, Challenges, and Future Directions. IEEE Access.