Introduction - MOD003345 Operational and Project Management Assignment
Operations management focuses on how tangible and intangible things are made and delivered. Operations are sometimes referred to as transformation activities since they result in the production of new goods. A company's operations include manufacturing, sales, service, administration, and other divisions. One of the world's largest cheap grocery chains, Aldi has its businesses. The strategic aspect of Aldi's project management assignment help places management in the company's context and sets the operational strategy(Unser, 2020). It is divided into two sections: resource generation and organization. In order to turn these inputs into outputs for its customers, the company uses a variety of resources, including financial, human, and physical. An essential part of building this manufacturing system is deciding how to best use these resources. The firm's transformation system is monitored and audited by an operations management system, which regularly evaluates and improves.
Need expert Assignment Writing Help? New Assignment Help provides comprehensive academic support with a team of qualified writers who understand university standards and deliver assignments that exceed expectations.
Task 1
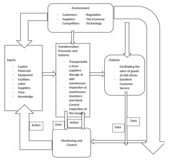
Transformational Model
The Aldi transformation model is a conceptual framework for better understanding how an organization's operations are managed. At the retailer, actions that take in inputs, convert and add value, and then provide customer outputs are part of a transformation process. During Aldi's transition, materials are transferred from suppliers to the store and consumers(Lozic, 2019).

Figure 1: Transformational Model
(Source - Slack, and Lewis, 2019)
With its innovative retail strategy, Aldi has made its operations more effective in a fiercely competitive market. The merchant offers a restricted number of different things within each category in the same way as wholesale club shops do first and foremost; Aldi's stores, on the other hand, have minimal physical layouts, which simplifies operations. Unlike many other grocery shops, this business has a smaller selection of products(Slack and Jones2018). A low-cost business strategy, which Aldi adheres to religiously, is the key to the company's growth and profitability. To maintain a competitive price plan without compromising the quality of its goods, it pursues an effective pricing strategy. To put it another way, the lower expenses in all firm sectors are a consequence of this efficiency. Aldi's operational initiatives help the company meet its performance goals of good quality at low prices.
Aldi's definition of quality relates to customer-accepted criteria for a product. Total quality management (TQM), which emphasizes customer satisfaction, is used. Since the only goal of this system is to provide complete client satisfaction, all obstacles that stand in the way of attaining it has been removed. Suppliers are also vital to the retailer's complete quality control strategy. Aldi strives to cut costs as much as possible to maximize profits. The company uses lean thinking to reduce waste in its operations(Farhoomand et al., 2021). Using less labor, materials, space, and time results in lower expenses. The cost savings are then passed on to the client at lower prices. Just-in-time inventory management, supply chain management, product diversity and volume, multi-skilled workforce, and retail facilities are other cost-saving operational tactics.
4Vs Topology for Aldi
As a result, despite ALDI's forecasting is based on previous data, no products are left unused. ALDI's retail operations feature a wide range of items, brands, and assortments, making it challenging to keep track of everything. SKU (stock-keeping units) issues must be balanced against client demand on a particular day, according to the availability factor of items on the shelf. As a result of this capacity, ALDI can indefinitely maintain stock levels at the store level(Slack, and Lewis,2019). Due to the nature of the product, there are both fast- and slow-moving items. ALDI's business goal is to ensure that no customer leaves the store empty-handed since it is a missed chance to service and a consumer diverted to a rival. As a result, the retail supply chain relies on the 4Vs: volume, variation, variety, and visibility to meet the challenges it faces.
The order or customer-driven demand-pull for ALDI's own-label products is more straightforward; however, for third-party resellers, the variety factor correlates to the product or brand assortments in flavour, color, and size equally significant(Sarisa, 2021). The demand patterns formed by consumers who wish to buy discounted items in the retail supply chain are a variation element. As a result, retail supply chain spikes are driven by consumer demand, while IT-ERP system-driven FIFO processes drive the visibility of vital retail activities.
Operations Performance Objectives
Customers, workers, suppliers, shareholders, and society affect operations management. Quality, reliability, speed, flexibility, and cost are five general performance criteria that may be applied to many areas of operations in order to analyze performance(Hill, 2017).
Figure 2: Operations Performance Objectives
(Source - Hill, 2017)
|
Speed |
Mortimer and Grimmer (2021) define speed as the capacity to respond swiftly to client needs to meet performance targets. Consequently, customers have shorter wait times between placing an order and receiving their goods or services; in the grocery market, this may be linked to how long a client stays in the shop. According to Chatterjee, (2017), Aldi's EPOS system, which uses multiple and more extensive barcodes and fast scanners on the packaging to support the transformation processes of holding less stock on shelves as well as the quick sale of goods to Aldi's staff and to put customers and goods in the hands of Aldi's staff through the use of Aldi's EPOS system and its EPOS scanners.According to Mowat, (2018), customers may now be processed 4096 times more quickly at Aldi's checkouts than other supermarkets. |
|
Dependability |
If a company wants to be seen as reliable, it has to provide its services on time and thoroughly. Although it may be difficult to quantify 'on time' in the grocery market, it may be argued that consumers must locate the items they want when they enter a shop(Wareing, 2017). Customers' ability to rapidly locate items on shelves has increased because of Aldi's practical Lean approaches to operational management and the implementation of Just in Time supply chain management systems, even though less diversity and volume of products have been produced on the shop floor. |
|
Cost |
If Aldi's disruptive inventions and the success of a specific business plan or approach are factors in grocery sector performance, then cost may be the most critical factor for success in the industry(Gintings, Sudiadhita, and Susita, 2021). Aldi's rise in popularity and market position might be attributed to its use of the marketing principle of "satisfying and keeping consumers better than competitors" in its operations. |
|
Quality |
A successful business transaction depends on the capacity to manufacture products that are accurate and free of defects, which is especially important if the company hopes to attract new and repeat consumers. This may be a crucial order qualification if a corporation wants to compete in the industry(Kochova, and Drakulevski, 2020). When it comes to Aldi's service, the company aims to keep costs low while providing high-quality products. It is estimated that 95 percent of Aldi's overall stock comprises Aldi-branded products. As per Malik, Ghaderi, and Andargoli, (2021) “Aldi's lack of variety and quality of products, particularly product freshness, may have initially been perceived by customers as a problem”. However, the company “has responded by increasing its supply of goods sourced from within the United Kingdom, " a significant order qualifier for customers. “As a result, its selection of meat and produce has grown by almost 60%”. |
|
Flexibility |
According to Unser (2020) “the capacity to respond to changes in a dynamic business environment is called flexibility”. The amount of production, the time it takes to manufacture items, “the mix of various products or services produced, or the introduction of new products and services” are all ways businesses may exhibit flexibility. This year, Aldi has shown that it can be adaptable by boosting its supply of high-end products throughout the holiday season. In addition, the company has successfully reacted to consumers' requests for greater variety, better quality, and products originating from the UK by identifying a potential Order winner. |
Table 1: Operations Performance Objectives
(Source–Developed by the learner)
Order-Winners and Order-Qualifiers
ALDI's consumers include retail and corporate since they can purchase goods at a lower price than elsewhere. Because they aim to get the most for their money, the clients might be categorized as rationalists. There are no restrictions on gender or economic status regarding demographic profiling. For them, the minimalist approach to the retail supply chain and the activities that aim to reduce wait times in the store and the use of reusable bags, self-swipe, and barcoded SKUs that are a signature of ALDI make them pleased(Slack and Jones2019). One of the most critical factors in increasing sales is the quality and consistency of the store's own-label items and the store's discount retail strategy. ALDI's order criteria include a lean store design, no lines, self-billing, and superior shopping experiences. Client loyalty cards are not as vital since they only connect the store and the customer, not guarantee a return visit(Sarisa, 2021).
When it comes to productivity and operating the store operations, ALDI is the most efficient since it employs fewer multitask staff. When it comes to operations, lean management is used to help distinguish the business in a highly competitive retail field. Keeping prices low by having staff purchase in bulk while educating consumers about the business's guiding principles is possible. As a result, ALDI's profit per square foot per employee is relatively high. In a recent interview, the minimalist side of Wareing, (2017), said that their operations enable them to portray the minimalist side of retail supply chain transactions in service creation places. Even though ALDI shoppers are primarily looking for bargains, this is something they can take advantage of all year long, not just around the holidays. As a result, they provide more things for every £100 spent than any other shop in the United Kingdom does.
Aldi's cross-docking technology typically converts the diversity of items in the warehouses into a method that sorts the suitable stock holding units against the orders submitted. The selection of suppliers determines the range of items offered in the shops. There is usually a line for each Aldi location as the input from its suppliers is received, sorted for each order, and then packaged into consignments for delivery(Mowat, 2018). Aldi employs bar codes to speed up the delivery of supplier products to its stores by allowing sorters to choose and arrange items per customer request. In addition to providing order confirmation, these bar codes provide more flexibility and agility when cross-docking. Assortment sorters pack consignments in warehouses, reducing the size of aggregated orders. After that, the logistics department receives the shipments and runs a scan to determine the fastest path to each Aldi store(Mortimer, and Grimmer, 2021).For example, Aldi has made this procedure more effective by requesting suppliers conveniently store and dispose of packaging. In some businesses, things are even sold in their original carton boxes. Suppliers that provide pallets and boxes that result in a basic shop layout that precisely matches the retailer's model and attitude are known as "retail-ready packaging," making downstream processes of Aldi more effective(Hill, 2017).
TASK 2
Recommendations
Reward Incentives and Training
Aldi needs to join most organizations that recognize and respect their employees' perspectives and own. The company should use various strategies to ensure that its outlets always have a well-trained workforce. People management methods, such as Lidl and ASDA, are critical to high performance. As a starting point, it does not need a background in retail when hiring new employees(Slack and Jones 2018). On the other hand, Aldi sees the retail history as a disadvantage since it may have instilled a different view on retail than the one inculcated by the company. The store should look to hire people who are most suited to the company's a retail and business strategy. Tesco, for example, benefits from this trait since it allows them to improve the ability of their staff to take the initiative.
Investing in employee training and development should begin as soon as Aldi finds and hires the right people for the job, and the store should focus on keeping those workers once they have been trained. A long-term engagement with Aldi's employees is essential if the supermarket chain is to reap the total rewards of its training efforts and guarantee that its employees are compatible with its values. The company could go even farther and provide foreign training for its management, with a particular mix of local and overseas training tailored to each employee's demands and training requirements(Slack, and Lewis, 2019). For Aldi shops to benefit from any related efficiencies, the company needs to teach its employees to be multi-skilled. For example, when no customers are in the shop, the staff is instructed to leave the checkout areas. It would have been better if they had been taught how to restock the store's goods, pack, and clean up after themselves. Therefore, the store's multi-talented employees can take on various jobs and responsibilities. They can do a wide range of jobs for the shop since they are free to do so throughout the day.
Focusing on Middle Class
The best way for Aldi to maintain its market position is to target the middle-class consumer group, given the external environment and Aldi's sources of competitive advantage. Competition from Walmart and other big-box retailers makes the premium category less and less profitable over time. In addition, Aldi's advantages in this market sector cannot be retained due to the enormous resources available to established stores. In this sector, price competition might lead to a loss of market share. Aldi's value customers have already voiced worry that the additional goods in the premium section might boost total expenses and destroy Aldi's pricing edge(Slack and Jones2018). Aldi will reap various advantages from concentrating on the middle-class sector. As a result, Aldi has a wealth of market knowledge and many competitive advantages derived just from this area. As a result, the company will preserve its position as the market leader. Aldi should take advantage of new prospects in the middle-class sector due to fierce rivalry. When it comes to private label items, the company should provide online ordering and delivery. Aldi may use this strategy to stave off competition from Lidl and other long-standing rivals while also reaching out to younger customers, particularly Millennials(Lozic, 2019).
Conclusion
Aldi's operational management is the subject of this study, which also addresses the company's strategic difficulties from the previous years. When it comes to running a business, operation and project management are two of the essential tools in the toolbox. First, the researcher looked at how Aldi has changed through operations and services through a transformational model and the 4Vs typology. A thorough examination of the company's operational performance targets was also carried out. Aldi's business operations' architecture and structure were also discussed and analyzed in this report. Two operational issues faced by Aldi Company in the previous years of operations were identified, and acceptable operational solutions were recommended in the second half of the report.
References
Chatterjee, S., 2017. Two efficiency-driven networks on a collision course: ALDI’s innovative grocery business model vs Walmart. Strategy & Leadership.
Farhoomand, A., Markus, M.L., Gable, G. and Khan, S., 2021. Managing (e) business transformation: a global perspective. Bloomsbury Publishing.
Gintings, S.G., Sudiadhita, I.K.R. and Susita, D., 2021. COMPETITIVE ADVANTAGE AS A MEDIATOR ON THE INFLUENCE OF STRATEGIC LEADERSHIP, DYNAMIC CAPABILITIES, AND KNOWLEDGE MANAGEMENT ON ORGANIZATIONAL PERFORMANCE IN PT ELNUSA TBK. PalArch's Journal of Archaeology of Egypt/Egyptology, 18(7), pp.1499-1524.
Hill, T., 2017. Operations strategy: design, implementation and delivery. Macmillan International Higher Education.
Kochova, J. and Drakulevski, L., 2020. STRATEGIC PROFILE OF THE TWO LEADING DISCOUNTERS IN THE UNITED KINGDOM: ALDI AND LIDL. НА ЕКОНОМСКИ ФАКУЛТЕТ-СКОПЈЕ, p.203.
Lozic, J., 2019. Core concept of business transformation: From business digitization to business digital transformation. Economic and Social Development: Book of Proceedings, pp.159-167.
Malik, M., Ghaderi, H. and Andargoli, A., 2021. A resource orchestration view of supply chain traceability and transparency bundles for competitive advantage. Business Strategy and the Environment, 30(8), pp.3866-3881.
Mortimer, G. and Grimmer, L., 2021. The rise and rise of Aldi: two decades that changed supermarket shopping in Australia. The Conversation.
Mowat, J., 2018. Video marketing strategy: harness the power of online video to drive brand growth. Kogan Page Publishers.
Sarisa, L., 2021. Business strategies in the retail supermarkets industry: A comparative case study analysis of Costco and Aldi.
Slack N. and Brandon-Jones A. 2018. Essentials of Operations Management (2nd Edition), London: Pearson.
Slack N. and Brandon-Jones A. 2019. Operations Management, (9th Edition), London: Pearson.
Slack, N. and Lewis, M., 2019. Operations strategy. Pearson UK.
Unser, F., 2020. Report on Aldi’s potential international expansion.
Wareing, R., 2017. The Secret of Aldi's Success. Teaching Business & Economics, 21(2), pp.4-5.