BMG871 International Business Research Skills Assignment
CW 2 - TWO MIND MAPS

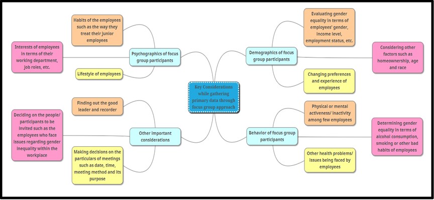
Option 2
Sourcehttps://app.mindmup.com/map/_free/2021/11/97f8d9d04edd11ecb4da65c1201d8888
References:
Hau, Y. S., Kim, B., Lee, H., & Kim, Y. G. (2013). The effects of individual motivations and social capital on employees’ tacit and explicit knowledge sharing intentions. International Journal of Information Management, 33(2), 356-366.
Neff, W. S. (2017). Work & human behavior. Routledge.
Robertson, J. L., & Barling, J. (2013). Greening organizations through leaders' influence on employees' pro‐environmental behaviors. Journal of organizational behavior, 34(2), 176-194.
Option 3

Source: https://app.mindmup.com/map/_free/2021/11/bcdf50a04ebd11ecb7bddfe3daa05159
References
Fox, J., & Moreland, J. J. (2015). The dark side of social networking sites: An exploration of the relational and psychological stressors associated with Facebook use and affordances. Computers in human behavior, 45, 168-176.
McKim, C. A. (2017). The value of mixed methods research: A mixed-methods study. Journal of Mixed Methods Research, 11(2), 202-222.
Nind, M. (2017). The practical wisdom of inclusive research. Qualitative Research, 17(3), 278-288.
- Nyumba, T., Wilson, K., Derrick, C. J., & Mukherjee, N. (2018). The use of focus group discussion methodology: Insights from two decades of application in conservation. Methods in Ecology and evolution, 9(1), 20-32.
CW3 Report
Introduction
This report has been prepared on two types of videos. One in which the correct way of taking the interview is told and in the second video the mistakes of the interviewer are shown. In preparation of this report, the key - points of good and poor interviews are noted down, as well as where the interviewer made mistakes in the poor example of the interview and how the interviewer did the interview appropriately in the good example of the interview. This report also includes a detailed evaluation of the participants' observations.
Get free written samples by our Top-Notch subject experts and Online Assignment Help team.
Part A
Introducing the research topic :
The interviewer did not introduce the research topic properly in front of the interviewee. The interviewer gave a basic introduction about herself and asked some questions regarding training of the interviewee and then she started taking the interview Holstein et al..,(2016).
Speaking speed:
The interviewer's speaking speed was very fast and it seemed that she was in a rushed manner to take the interview West et al..,(2017). Due to her fast speaking speed and speaking in a loud voice, the interviewee seemed a bit uncomfortable and was answering her question in a fearful manner.
Interviewer behaviour:
While taking the interview, many such mistakes were noticed in the interviewer, due to which the person giving the interview is affected and feels uncomfortable, due to which she is not able to give her answer properly.
- The general behavior of the interviewer was full of mistakes. She was not keeping eye contact with the interviewee while taking the interview. She didn't seem interested in taking the interview because she was on her phone in the middle of it, and she was so preoccupied with her phone that she wasn't paying attention to the interviewee's response, Sølvberg et al..,(2019). She appears to be completely obsessed with her cell phone, and she frequently interrupts the participant's response. Such behavior should not be maintained while taking the interview because due to this the interviewee may understand that interviewers are not interested in interviewing her and or she may feel uncomfortable.
- In this interview example, it has been shown that the body language of the interviewer was wrong, and how distracting she was behaving while taking the interview. She was moving her hands so much that it appeared to be a distracted hand motion. Without making eye contact with the interviewee, she was changing the papers she was holding in her hand again and again. And she was not paying attention at all to the interviewee in between the interview and due to which the interviewee had to repeat his answer Tsang et al..,(2020). This is a completely wrong way to interview someone by keeping such body language.
- The interviewer's behavior was showing that she was not building any kind of rapport. She was in a hurry and wanted to finish the interview quickly Pallisera et al.., (2018). She wasn't making any eye contact, and she wasn't paying attention to the interviewee's response. In between taking the interview of the interviewee, she kept looking at her watch and using her phone which is not right in taking someone's interview.
- Her listening skills were so poor. Many times she interrupts the response of the participant Putri et al..,(2018). Didn't seem interested at all to hear the participant's answer. Because of her inappropriate behaviour, she became preoccupied with her phone and looked at her watch in between, ignoring the participant's response and then asking her to repeat it.
- The interviewer was not very respectful because, in the middle of the interview, she insulted the interviewee by saying, "you are contradicting yourself and changing your mind" in a disrespectful and loud manner.
The kind of question asked by the interviewer could not prove anything. Many such leading questions were asked which did not need to be asked in the interview.For example, did you like the training, would you like to bring any other candidates forward in the training. Asking such questions in an interview does not prove anything.
- The interviewer is mostly asked leading questions, and some questions are asked objectively, but when she asked, her attention was not on listening to the interviewee.
- She asked many leading questions and critiqued the participant at many places.
This interview was not appropriate in any way as the behavior of the interviewer was absolutely wrong. The person taking the interview did not seem interested at all and wanted to end the interview quickly. Neither he was asking the question correctly in the interview and she was not even listening to the answer properly. Because of the interviewer's inappropriate behaviour, this interview will not be considered appropriate in any way.
Part 2
Introducing the research topic :
In this example of a good interview the interviewer introduces the research topic properly in front of the interviewee. The interviewer gives basic information about herself and asks the participant about her Brubacher et al..,(2015). Before starting the interview, she tries to build a good relationship and asks a little bit about the training and after that she starts the interview.
Speaking speed:
The interviewer's talking speed was normal and his manner of talking was also good Rasipuram et al..,(2016). Due to his normal speaking speed and speaking in a good manner, the participant was able to keep his answer nicely and felt comfortable.
Interviewer behaviour:
The interviewer’s behaviour in this example of interview was very polite and good, due to which the interviewee felt comfortable and able to put her answer without feeling any kind of uncomfortness.
- The behavior of the interview was very good. She was keeping eye contact with the interviewee while taking the interview. She seemed interested in taking the interview because she was listening to his parts very correctly and was also replying to them. The interviewer seemed completely interested in taking the interview as she was not concentrating on anything else Kluemper et al..,(2015). At that time, all the priority was being given only to take the interview and the interviewee. She didn't seem to be obsessed with the rest of things around her. She was not keeping her point by stopping the interviewee in any way. She was listening completely first and then replying to her.
- The body language of the interviewer in the interview exam was very correct. The interviewer was maintaining her eye contact in continuity with the participant. She was not distracting the interviewee by making more movements of her hands. She was talking nicely and applying malice with the interviewee Murray et al..,(2018). She was not giving as much attention on pen and paper as she was giving in listening to the interviewee which is a good feature of interviewing. She was asking questions to the interviewer, taking full care of her comfortness. In this way, the body language of the interviewer was quite correct while taking the interview, due to which the interviewer did not face any kind of uncomfortness.
- The interviewer's behavior showed that she was making a connection by asking him if she can call him by his nickname or not. She keeps a gentle smile on her face throughout the interview, due to which it becomes easy for the interviewee to answer.
- Interviewer's listening skills were very good in this interview exam. She was responding properly to the interviewee by listening to her properly and she seemed interested in listening to her Zhou et al..,(2017). She was not forcing her to answer again because she was listening to her portions correctly.
- In the example of this interview, it is seen that while taking the interview, the interviewer talks respectfully with the interviewee. She was running the interview keeping in mind the comfort of the interviewee by asking her questions in a soft voice with a gentle smile on her face.
The way the interviewer has asked questions and conducted the interview in this interview example proves the interviewee. In this interview there is a discussion on the main questions. Questions not related to training have not been asked in this interview, so it proves the interviewee.
- Leading questions were not asked in the interview. Most of the questions were objectively and the parts of those questions were heard correctly and discussed on them as well.
- Leading questions are asked very rarely in this interview and none of the leading questions have been critiqued by the interviewee.
This interview has been taken completely under the appropriate manner, in which the interviewer has conducted the interview keeping both his behavior and body language correct. The interviewer listened to the interviewee properly and tried to maintain a good rapport. What kind of things should be interpreted by the interviewer, it should be taken in the second example.
Part C
Participant Observation
- The participant in the first example of a poor interview appears nervous and uncomfortable, whereas the participant in the second example of a good interview appears confident and at ease with the interviewer. In the first interview, due to not being much interested by the interviewer, the interviewee used to speak his answers again and again, due to which she appeared irritated. There is no eye connection between the interviewer and interviewee Fine et al..,(2015). There is no rapport created between both of them and lead to no connection and uncomfortness. The interviewee was unable to complete his response after being interrupted in the middle by the interviewer after answering the interview question. In the first example of an interview, many mistakes occur, and the participants observe the interviewer as uneasy and unsatisfied. In the second interview example, the interviewer appears to be interested in conducting the participant's interview, and the participant also appears to be at ease and relaxed in giving her response in front of the interviewer. Because in that interview there is eye contact between the interviewer and interviewee.
- Overt and covert participant observation are the two kinds of observations and interviews. Overt: Tends to involve the research study being accessible with the group becoming studied; the community is knowledgeable that they have been being researched because the researcher has made them aware Fraser et al..,(2019). The observer effect, which happens when individuals start changing or seeks to enhance an element of their behaviour simply even though they are conscious that they are becoming recognised, can discrimination overt non-participant assertion. Covert non-participant monitoring is the practise of monitoring research participants without their knowledge.
- Advantage of overt observation: Overt observation has the essential added benefit of allowing the research study to establish some other kind of personal interaction with the people taking part since the research study is honest and transparent about the behavioural intention of his/her investigation from the start.
Disadvantage of overt observation: Overt observations have a little more strengths than weaknesses, make it an excellent order to provide answers. However, there have been drawbacks, such as with the findings, that can affect the research's validity. Furthermore, it's often not descriptive of the probability sampling.
Advantages of covert observation: Trying to gain access seems to be extremely easy, – particularly to private communities, because research study does not need to ask for permission Khan et al..,(2018). Responsiveness is not an issue –if the majority of the respondents are unaware that research was conducted, individuals are less capable of behaving differently.
Disadvantages of covert observation: Covert observation has the drawbacks of raising a variety of behavioral misgivings. Individuals have so far not assured that the information if they have been completely ignorant that they're the only subjects of a psychology experiment. In some cases, agreement may be obtained because after study has already gone into effect, or general agreement may be obtained.
- Studies in which researchers lived for extended durations among numerous cultural, ideological, or religious communities are similar examples of observations and interviews Fusch et al..,(2015). Participant observation and field of method for data collection commonly used by physiotherapists in qualitative studies and ethnomethodology.
References
- Brubacher, S.P., Poole, D.A. and Dickinson, J.J., 2015. The use of ground rules in investigative interviews with children: A synthesis and call for research. Developmental Review, 36, pp.15-33.
- Fine, G.A., 2015. Participant observation. In International Encyclopedia of the Social &Behavioral Sciences: Second Edition (pp. 530-534). Elsevier Inc.
- Fraser, C.J., Duignan, G., Stewart, D. and Rodrigues, A., 2019. Overt and covert: Strategies for building employability skills of vocational education graduates. Journal of Teaching and Learning for Graduate Employability.
- Fusch, P.I. and Ness, L.R., 2015. Are we there yet? Data saturation in qualitative research. The qualitative report, 20(9), p.1408.
- Holstein, J.A. and Gubrium, J.F., 2016. Narrative practice and the active interview. Qualitative research, pp.67-82.
- Khan, M.H., 2018. Ethnography: An analysis of its advantages and disadvantages. Available at SSRN 3276755.
- Kluemper, D.H., McLarty, B.D., Bishop, T.R. and Sen, A., 2015. Interviewee selection test and evaluator assessments of general mental ability, emotional intelligence and extraversion: Relationships with structured behavioral and situational interview performance. Journal of Business and Psychology, 30(3), pp.543-563.
- Li, J., Zhou, M.X., Yang, H. and Mark, G., 2017, March. Confiding in and listening to virtual agents: The effect of personality. In Proceedings of the 22nd International Conference on Intelligent User Interfaces (pp. 275-286).
- Murray, K. and Andrasik, M., 2018. Qualitative methods: Conducting interviews and focus groups. Center for Aids Research, University of Washington. https://depts. washington. edu/cfar/sites/default/files/uploads/coreprogram/user70/Qualitative% 20Methods% 20Workshop_IDI% 20and% 20FGD. Pdf.
- Pallisera, M., Vilà, M., Fullana, J., Díaz‐Garolera, G., Puyalto, C. and Valls, M.J., 2018. The role of professionals in promoting independent living: Perspectives of self‐advocates and front‐line managers. Journal of Applied Research in Intellectual Disabilities, 31(6), pp.1103-1112.
- Putri, E.W., Fauzan, U. and Toba, R., 2018. The quality of listening skill of the Indonesian EFL students. Indonesian Journal of English Language Teaching and Applied Linguistics, 3(1), p.79.
- Rasipuram, S. and Jayagopi, D.B., 2016, October. Asynchronous video interviews vs. face-to-face interviews for communication skill measurement: a systematic study. In Proceedings of the 18th ACM international conference on multimodal interaction (pp. 370-377).
- Sølvberg, L.M. and Jarness, V., 2019. Assessing contradictions: Methodological challenges when mapping symbolic boundaries. Cultural Sociology, 13(2), pp.178-197.
- Tsang, A., 2020. The relationship between tertiary-level students’ self-perceived presentation delivery and public speaking anxiety: A mixed-methods study. Assessment & Evaluation in Higher Education, 45(7), pp.1060-1072.
- West, B.T. and Blom, A.G., 2017. Explaining interviewer effects: A research synthesis. Journal of survey statistics and methodology, 5(2), pp.175-211.